EPR Next - Recycler Compliance Portal
Extended Producer Responsibility (EPR) is an Indian government mandate requiring brands that generate waste to recycle a specified percentage of that waste, instead of allowing it to end up in landfills.
Producer's Create
Manufacturers, importers, and brand owners take responsibility for the entire
Ensure compliance by meeting regulatory targets.
PRO's Manage
Producer Responsibility Organizations (PROs) like Recykal act as intermediaries.
Connect stakeholders through digital platforms.
Manage compliance reporting and coordinate logistics.
Facilitate payments and ensure all regulatory requirements are met.
Recycler's Process
Licensed recycling facilities collect, sort, and process waste into reusable raw materials.
Maintain detailed records for compliance.
Meet strict quality standards as per EPR regulations.

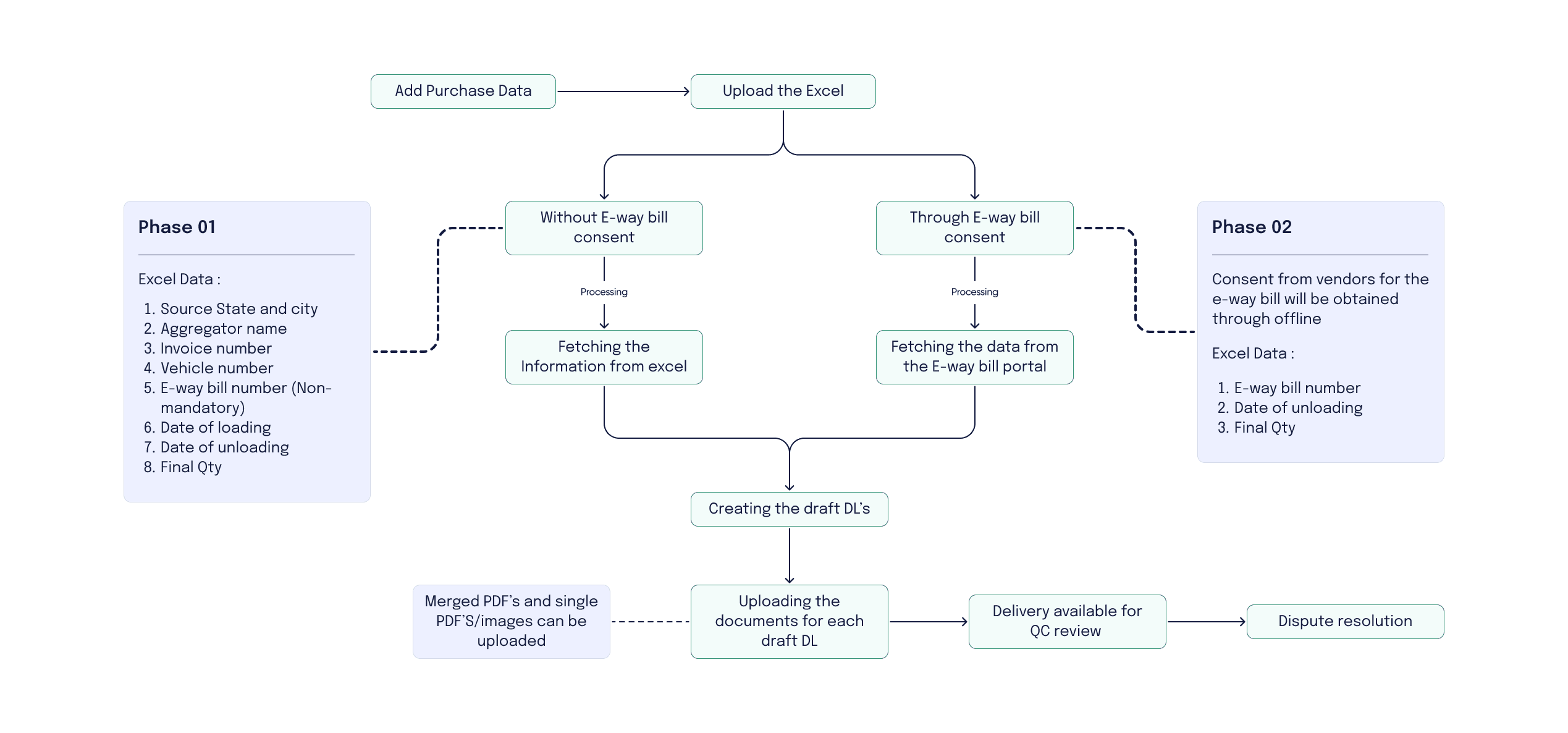
Every time a truck full of recyclable material arrives, it is recorded as a delivery in the system.
Each Truckload = One Delivery
Before the new solution, for every single delivery, recyclers had to capture :
To uncover the recyclers' true challenges, I implemented a systematic research approach combining multiple methodologies. This comprehensive investigation revealed critical insights that would shape our solution strategy.
12+ User Interviews
Conducted 12 in-depth interviews with recyclers of varying scales to explore existing tools, methods, and pain points in compliance workflows.
Recycler Shadowing
Shadowed recyclers during actual operations to understand how they handle purchase orders, deliveries, and document management.
Data Analysis
Analyzed current workflows and tools (Tally, Excel, file-sharing apps) to identify inefficiencies and common error patterns.
Manual Data Errors
Frequent mistakes due to repetitive, manual data entry caused delays and frustration.
Too Many Requirements
36 data fields and 15 documents per delivery overwhelmed users and slowed processes.
Scattered Documents
Important files were shared via email or zip folders, making tracking hard.
Excel Already in Use
Recyclers were already tracking data in Excel—but the system didn’t support it.
No Demand Fulfilment Visibility
Recyclers had no clear way to track how much demand had been completed or was pending.
No System Integration
No connection to e-way bill systems increased manual effort.
To gain deeper insights into the challenges, I engaged with multiple stakeholders across the EPR ecosystem. This collaborative approach ensured our solution addressed real-world needs from all perspectives.
Recyclers
Gathered feedback and confirmed challenges through direct conversations and workflow observations.
Compliance Teams
Ensured compliance needs and regulatory expectations were clearly understood and addressed.
Internal Teams
Worked with product managers, developers, and QA teams to understand technical possibilities and constraints.
To solve the challenges we discovered during research, we explored a variety of design directions. Some were quick and reactive, while others were more strategic and focused on long-term impact. Each iteration helped us learn faster, test smarter, and move closer to what truly worked for recyclers.
Panic Solution – Quick, But Not Thoughtful
Solution Implemented :
Removed email and Google Form sharing
Built a basic portal to manually enter data and upload documents
Why It Failed :
Still required recyclers to work delivery-by-delivery
No support for bulk uploads
Created frustration due to repetitive work
Data entry load remained the same
Takeaway :
Automating old pain points in a new interface isn’t real progress
Outcome :
❌ Did not solve the core pain points
Thoughtful Solution :
Thoughtful Quick Wins
Solution Implemented :
Introduced Excel upload to replace manual data entry
Reduced the number of required data points from 36 to 12
Reduced required documents from 15 to just 4
Why It Worked :
Aligned with recyclers’ existing workflow and tools (Excel)
Removed redundant effort
Faster submissions and fewer errors
Takeaway :
Small, thoughtful changes can deliver big user impact
Outcome :
✅ Successful in the short term
Long-Term Fixes – Built for Scale
Solution Implemented :
E-way Bill Integration : Auto-fetch delivery and transport records (if user consent is given)
OCR for Document Tagging : Intelligent tagging to match the right documents with delivery data
Enhanced Dashboards : Real-time visibility into transactions, document status, and demand tracking
Why It Worked :
Removed manual work
Created trust through transparency
Scaled effortlessly with growing demand
Takeaway :
Long-term investment in intelligence and automation creates lasting value
Outcome :
✅ Success


Confidentiality Note
Certain design flows and key screens are omitted due to confidentiality. Detailed walkthroughs can be shared privately.

Comprehensive usability testing with diverse recycler groups validated our design decisions and quantified improvements in user experience and task completion rates.
Testing focused on three key areas: efficiency in delivery creation, accuracy in data entry and document tagging, and overall usability of navigation and dashboard clarity. Results exceeded our initial success metrics.
Operational Efficiency
Automation reduced manual processing time by 70%, allowing recyclers to focus on core business activities and scale operations.
Compliance Accuracy
50% reduction in submission errors improved regulatory compliance and strengthened relationships with brand partners.
User Satisfaction
90% user satisfaction score led to increased platform adoption and positive word-of-mouth referrals.
Business Relationships
Enhanced recycler experience strengthened partnerships and positioned Recykal as the preferred EPR compliance platform.
Empathy-Driven Research
Spending time understanding recyclers' real experiences—not just their stated needs—revealed the true problems to solve
Iterative Design Process
Testing early and often ensured our solutions were practical and usable, not just theoretically sound
Collaborative Approach
Involving all stakeholders created buy-in and ensured solutions worked across the entire ecosystem
Trust barrier
Convincing recyclers to move from familiar manual processes to automated digital workflows required patience and demonstrated value
Complexity vs. simplicity
Balancing powerful features with intuitive interfaces demanded careful prioritisation and progressive disclosure
Diverse user base
Designing for recyclers of vastly different scales and technical abilities required flexible, adaptable solutions
Integration drives scalability
Automation combined with seamless integration creates exponential value
Test early, test often
Early validation prevents costly rework and ensures practical solutions
Transparency builds trust
Show users what's happening, don't just make things faster





